文/北京集佳知識產權代理有限公司高楊
一直以來,澳大利亞是中國申請人向國外申請專利時比較傾向選擇的國家之一。在工作過程中,筆者發現澳大利亞的創新專利制度吸引了很多申請人的興趣,因此筆者對此作了一些整理。以下,筆者從澳大利亞的申請類型和審查流程、創新專利的特點和優勢、標準專利和創新專利的相互轉換、分案時機與類型、異議程序等方面進行了介紹,最后簡單介紹了有關創新專利廢除的相關時間點以及申請人可以進行的操作。
一、申請類型和審查流程
澳大利亞專利分為:標準專利Standard patent(類似中國的發明)、創新專利innovation patent(類似中國的實用新型,但也有較多不同之處)、外觀專利。
標準專利:可以通過PCT/CP提交澳大利亞標準專利新申請,并在5年內提出實質審查(PCT從PCT國際申請日起算,CP從澳大利亞申請日起算)。在收到第一次審查意見后12個月內克服所有缺陷,克服缺陷后進入審定,審定后3-6個月授權。標準專利保護期限是20年(藥物、藥品專利保護期限為25年)。
創新專利:可以通過CP提交澳大利亞標準專利新申請;如果是通過PCT途徑的話,不能直接提交創新專利,而是需要以PCT申請為基礎提交分案申請進入澳大利亞;或者以標準專利進入國家階段,然后再通過轉換類型或者提分案得到創新專利申請。實審不是必須的,如果提了實審,那么在收到第一次審查意見后6個月內需克服所有缺陷,克服缺陷后進入審定,審定后3-6個月授權。創新專利保護期限是8年。
以下是標準專利和創新專利的對比表:

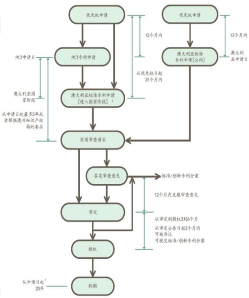
以下是標準專利和創新專利的審查流程:

標準專利審查流程

標準專利審查流程
二、創新專利的特點和優勢
創新專利的特點:
1.授權快。一般提交申請后1-2個月內就可以授權。
2.授權后可以提實審(8年保護期內都可以提),但不是必須。授權后專利權人或第三人均可提出實審請求,如果實審通過,則會給出創新專利證明書,得到該證明書后專利權人方可行使權力,而第三人有機會提出異議。關于實審費用:如果實審請求是由專利權人提出,實審費用理所當然全部是由專利權人來支付。如果實審請求是由第三人提出,那么實審費用是由該第三人和專利權人共同支付,雙方各支付一半的費用。
3.創造性要求低。澳大利亞專利法規定的創新專利的創造性是“對于實現發明的實質貢獻”,而根據實踐經驗,其實只要求新穎性,即使提出實審,審查員也只是審查新穎性。
4.標準專利和創新專利是可以同時存在的,申請人可以在標準專利的基礎上通過分案、轉換類型提出創新專利,只要兩者的保護范圍略微不同就可以,這個規定是比較寬松的。
創新專利的優勢:
1.對于本身創造性不強的發明創造,創新專利更容易得到授權。
2.不需要提實審就能獲得授權,一方面來說,可以等到發現被侵權或者計劃進行轉讓許可時再請求實審;另一方面,如果后續申請人基于某些原因的考慮,放棄這項專利,那也就避免了浪費提實審的費用。
以上這些都給申請人提供了一個比較大的選擇空間,可以根據自身的不同情況選擇不同的申請路線。
三、標準專利和創新專利的相互轉換
從提交申請一直到授權之前,標準專利和創新專利都可以相互轉換。
特殊的是,由于創新專利授權非???,如果是從創新專利轉換為標準專利,在時間上就會比較受限制,需要盡快提出,一般可能在不超過申請日起一周時間提出才能轉換成功。
四、分案時機與類型
標準專利提分案的時機:在相應母案處于pending狀態時即可,即使最早的母案已經不處于審查狀態。
創新專利提分案的時機:從申請日起到授權前,一般是在申請日起一周內提出,類型可以是創新專利或者是標準專利;從實審開始到頒發創新專利證明書之前提分案,類型只能還是創新專利。
也就是說,標準專利可以分案為創新專利;創新專利在授權之前可以分案為創新專利或是標準專利,在授權之后只能分案為創新專利。
五、異議程序
如果申請人拿到了一個權力范圍比較廣的專利證明,而競爭對手要生產的產品有侵權風險,那么該對手往往會選擇提出異議,這對于該對手而言是個較好的選擇,因為如果選擇向聯邦法院提出無效,那費用是非常高昂的。
澳大利亞異議程序一般包括提出異議聲明階段、提交證據階段、聽證以及決定。
對于標準專利來說,異議程序過程如下:
提出聲明階段:
對手在審定公開之后到授權前的的三個月內向專利局提出異議聲明,該期限不能延長;
提出異議聲明后的3個月內對手提交理由和詳情文件,提出異議普遍的理由是缺乏新穎性,創造性等,公開不充分現在也被納入異議理由范圍。
提交證據階段:
支持的證據:由對手繼續提交證據,在此階段不能提出新的理由;
答辯的證據:由申請人提供,針對對手的證據進行答辯;
應對的證據:由對手提供,針對申請人的答辯來進行應對。
聽證:
證據階段結束后,將會擇期聽證,聽證可以是口頭(在聽證辦公室現場,電話,視頻會議)的或者書面的??陬^聽證前,雙方都需要提交一個書面的summary of submissions,要求申請人在距聽證5天之前提交,對手在距聽證10天之前提交。
異議決定:
聽證結束后3個月內會下發決定;
如果異議結果不服,可以上訴到聯邦法院再次審理;
異議通知到決定的平均時間是3年。
以下是標準專利的異議程序:

對于創新專利來說,異議程序大體上跟標準專利類似,但也有些許不同:
提出異議的時間是在創新專利獲得專利證明書之后均可提出;并且在提交異議聲明的同時需一并提交理由和詳情文件。
另外,提交證據階段只包含專利權人提交“答辯的證據”和對手提交“應對的證據”,相對于標準專利而言少了對手提交“支持的證據”這一部分。
六、創新專利廢除的時間點和過渡政策
澳大利亞2020年知識產權法修正案于2020年2月26日開始生效。該修正案對該國2003年設計專利法、1990年專利法及1995年商標法進行修正,并啟動逐步廢除創新專利制度。修正法規定,在18個月的過渡期過后,也就是自2021年8月26日起,將無法申請新的創新專利;在2021年8月26日前申請的創新專利將繼續有效,直至到其8年的期限;而在2021年8月26日提出的標準專利申請,在授權前仍可以轉換為創新專利,或者以分案的形式申請一個創新專利。